"JavaScript is a standard programming language that is included to provide interactive features, Kindly enable Javascript in your browser. For details visit help page"
भारत सरकार
Government Of India
मुख्य विषयवस्तु में जाएं
Search form
Search
A
+
A
A
-
A
A
भाषा
English
संसदीय कार्य मंत्रालय
Ministry OF
Parliamentary Affairs
Menu
होम
हमारे बारे में
हमारे बारे में
विजन और मिशन
कौन क्या है
मंत्रीगण/सचिव से मिलें
मंत्रीगण
सचिव
संगठन संरचना
कार्य
सी-बॉक्स
अधिनियम और नियम
अधिनियम
भर्ती नियम
भर्ती नियम (ड्राफ्ट)
अधिसूचना
अधिसूचना
परिपत्र
विज्ञापन
दस्तावेज
बार्षिक रिपोर्ट
नागरिक चार्टर
स्थानांतरण और पोस्टिंग
विभागीय शब्दावली
अनुदानों की ब्यौरेवार मांगें
एल एस सवाल दिशानिर्देश
कक्ष आवंटन
दस्तावेज पुरालेख
उपलब्धि
माध्यम और निपटान
संसद इकाई टेलीफोन
अनुकंपा नियुक्ति योजना
मीडिया
नया क्या है
प्रेस प्रकाशनी
सम्बंधित लिंक्स
स्वच्छता पखवाड़ा
फोटो गैलरी
कैलेंडर
इंडिया 75
प्रकाशन
नियम पुस्तिका
साख्यिकीय पुस्तिका
पुस्तिका
हिन्दी पत्रिका
संसदीय (प्रश्नवाली)
लोक सभा
राज्य सभा
क्रियाएँ
अस्पतालों में संसद सदस्य
संसदीय आश्वासन
लोक सभा
राज्य सभा
ऑनलाइन आश्वासन निगरानी प्रणाली
युवा संसद
परामर्शदात्री समितियां
समितियो का संगठन
समितियों की बैठकें
परामर्शदात्री समितियों के गठन, कार्य और प्रक्रिया संबंधी दिशा-निर्देश
नियम 377
विशेष उल्लेख
सूचना का अधिकार
निविदा
SLMS
CCMS
एनवाईपीएस
नेवा
होम
›
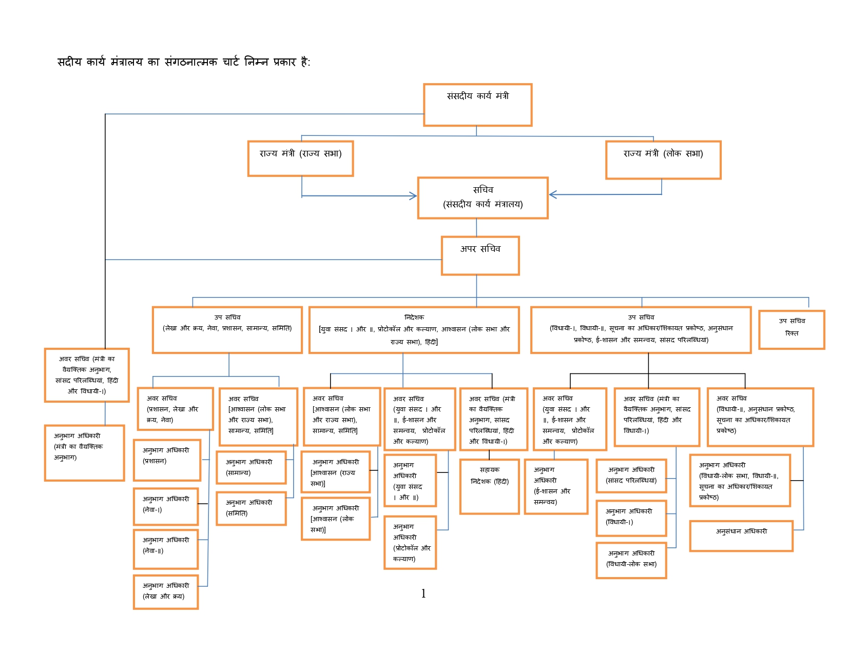
संगठनात्मक चार्ट
संगठनात्मक चार्ट
संगठनात्मक चार्ट जून 2025.pdf